跳到主要內容區
您的瀏覽器不支援JavaScript功能,若網頁功能無法正常使用時,請開啟瀏覽器JavaScript狀態
南投縣鹿谷國民小學全球資訊網
Menu
回首頁
WebITR線上差勤系統
網站導覽
首頁
性別平等教育專區
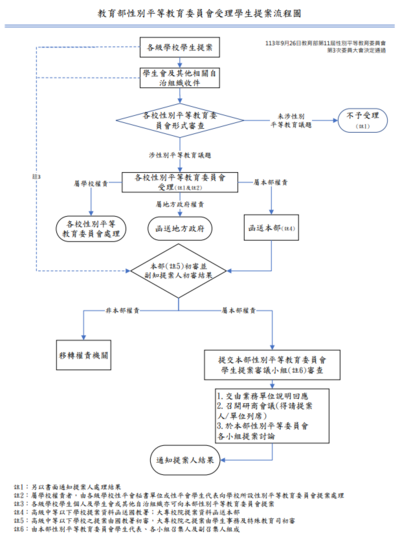
教育部性別平等教育委員會受理學生提案流程圖
教育部性別平等教育委員會受理學生提案流程圖
教育部性別平等教育委員會受理學生提案流程圖
教育部性別平等教育委員會受理學生提案流程圖.pdf
教育部性別平等教育委員會受理學生個人提案單.odt
批次下載附件
瀏覽數:
友善列印
登入成功
Close (Esc)
Share
Toggle fullscreen
Zoom in/out
Previous (arrow left)
Next (arrow right)