跳到主要內容區

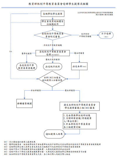
教育部性別平等教育委員會受理學生提案流程圖

流程圖
流程圖
瀏覽數:
登入成功